ag´óÌüÓÎÏ·

ag´óÌüÓÎÏ·¡¤(Öйú)¼¯ÍŹÙÍø

¹Ù·½Î¢ÐŹ«ÖÚºÅ

news

ÐÂÎÅ×ÊѶ

½¨°ÙÄêag´óÌüÓÎÏ·ÆóÒµ £¬´´¹ú¼Ê×ÅÃûÆ·ÅÆ

ÐÐÒµ¶¯Ì¬

ag´óÌüÓÎÏ·ÐÂÎÅ
ÈÈÃŹØ×¢
ÐÐÒµ¶¯Ì¬

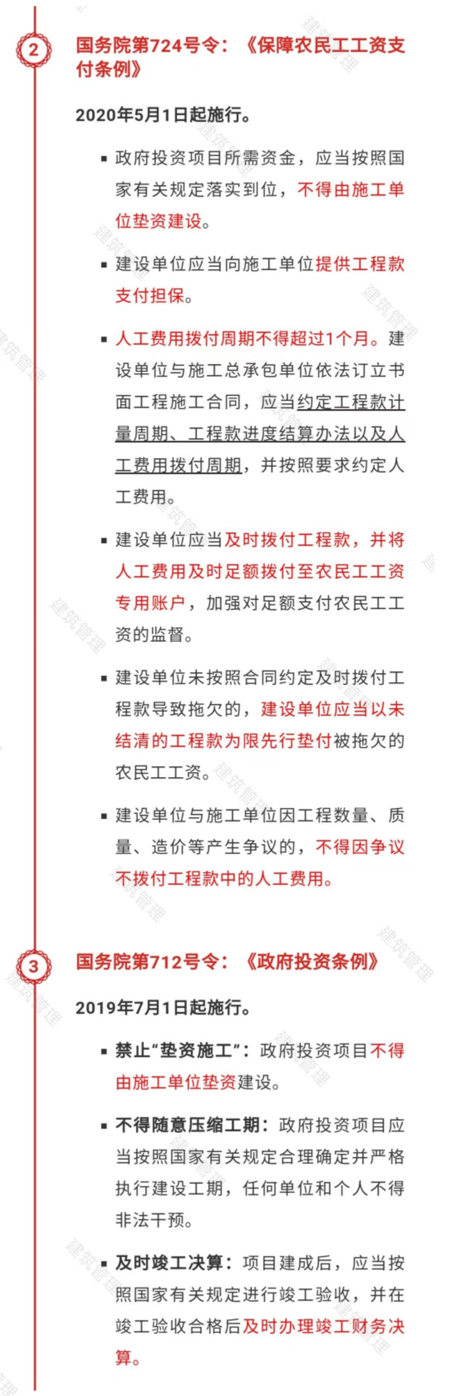
·¢¸Äί£ºÕþ¸®ÏîÄ¿²»µÃÓÉÊ©¹¤µ¥Î»µæ×Ê£¡²»µÃËæÒâËõ¼õÕþ¸®Í¶×ʹæÄ££¡ÑÏ¿áÂäʵ¡°ÏîÄ¿ËÄÖÆ¡±

Ðû²¼Ê±¼ä£º2021-07-12
·ÖÏíÖÁ£º

7ÔÂ6ÈÕ £¬¹ú¼Ò·¢¸ÄίÐû²¼¡¶¹ØÓÚÔöÇ¿»ù´¡ÉèÊ©½¨ÉèÏîÄ¿ÖÎÀíÈ·±£¹¤³ÌÇå¾²ÖÊÁ¿µÄ֪ͨ¡· £¬±¾Í¨Öª×ÔÓ¡·¢Ö®ÈÕÆðÊ©ÐС£

ÑϿṤ³ÌÔì¼ÛºÍ½¨Éè×ʽðÖÎÀí

ÏîÄ¿ÕбêͶ±êÈ·¶¨µÄÖбê¼ÛǮҪÌåÏÖºÏÀíÔì¼ÛÒªÇó £¬¶Å¾øÔì¼Û¹ýµÍ´øÀ´µÄÇå¾²ÖÊÁ¿ÎÊÌâ¡£

Õþ¸®Í¶×ÊÏîÄ¿ËùÐè×ʽðÓ¦µ±Æ¾Ö¤¹ú¼ÒÓйػ®¶¨È·±£Âäʵµ½Î» £¬²»µÃÓÉÊ©¹¤µ¥Î»µæ×ʽ¨Éè £¬²»µÃËæÒâËõ¼õÕþ¸®Í¶×ÊÍýÏëÃ÷È·µÄͶ×ʹæÄ£¡£

ÑϽû×ªÒÆ¡¢ÇÖÕ¼¡¢Å²ÓÃÕþ¸®Í¶×Ê×ʽð¡£

¹ØÓÚÍÏÇ·¹¤³Ì¿î £¬Èý·ÝÖÐÑëÎļþÇëÊպà £¬ÑÓÉìÔĶÁ£ºÇë°ÑÕâÈý·ÝÖÐÑëÎļþת¸ø»¹ÔÚÍÏÇ·¹¤³Ì¿îµÄ»ú¹Ø/µ¥Î»£¡

1

2

Ñϰѳ¬¸ß²ãÐÞ½¨Éó²é¹Ø

¶Ô100Ã×ÒÔÉÏÐÞ½¨Ó¦ÑÏ¿áÖ´Ðг¬Ï޸߲ãÐÞ½¨¹¤³Ì¿¹ÕðÉè·ÀÉóÅúÖÆ¶È £¬Óë¶¼»á¹æÄ£¡¢¿Õ¼ä±ê×¼ÏàÏàÒË £¬ÓëÏû·À¾ÈÔ®ÄÜÁ¦ÏàÆ¥Å䣻

ÑÏ¿áÏÞÖÆÐ½¨250Ã×ÒÔÉÏÐÞ½¨ £¬È·Ð轨ÉèµÄ £¬ÒªÍŽáÏû·ÀµÈרÌâÂÛÖ¤¾ÙÐÐÐÞ½¨¼Æ»®Éó²é £¬²¢±¨×¡·¿³ÇÏ罨É貿±¸°¸£»

²»µÃн¨500Ã×ÒÔÉϳ¬¸ß²ãÐÞ½¨¡£

¹ØÓÚÐÞ½¨ÏÞ¸ß £¬×¡½¨²¿½üÆÚÐû²¼¡¶¹ØÓÚÔöÇ¿ÏØ³ÇÂÌÉ«µÍ̼½¨ÉèµÄÒâ¼û¡· £¬ÑÓÉìÔĶÁ£º

ס½¨²¿µÈ15²¿·Ö·¢ÎÄ£ºÏسÇн¨×¡Õ¬×î¸ß²»Áè¼Ý18²ã£¡ÒÔ6²ãΪÖ÷£¡´ËǰÒѶÔסլÏÞ¸ß80Ã×£¡

ÑÏ¿áÂäʵ¡°ÏîÄ¿ËÄÖÆ¡±

ÂäʵÏîÄ¿·¨ÈËÔðÈÎÖÆ £¬ÏîÄ¿µ¥Î»ºÍ·¨¶¨´ú±íÈ˶ÔÏîÄ¿½¨ÉèµÄÇå¾²ÖÊÁ¿¸º×ÜÔð¡£

ÂäʵÕбêͶ±êÖÆ £¬Æ¾Ö¤¡¶ÕбêͶ±ê·¨¡·¡¶±ØÐèÕбêµÄ¹¤³ÌÏîÄ¿»®¶¨¡·¡¶±ØÐèÕбêµÄ»ù´¡ÉèÊ©ºÍ¹«ÓÃÊÂÒµÏîÄ¿¹æÄ£»®¶¨¡·µÈÒªÇó×öºÃÏîÄ¿ÕÐͶ±êÊÂÇé £¬²¢½«Ç¿ÖÆÐÔÇå¾²ÖÊÁ¿±ê×¼µÈ×÷ΪÕбêÎļþµÄʵÖÊÐÔÒªÇóºÍÌõ¼þ¡£

Âäʵ¹¤³Ì¼àÀíÖÆ £¬¼àÀíµ¥Î»ÒªÈÏÕæÍÆÐмàÀíÖ°Ôð £¬ÌØÊâÒªÔöÇ¿¶ÔÒªº¦¹¤Ðò¡¢Ö÷Òª²¿Î»ºÍÒþ²Ø¹¤³ÌµÄ¼àÊÓ¼ì²é¡£

ÂäʵÌõÔ¼ÖÎÀíÖÆ £¬½¨É蹤³ÌµÄ¿±Ì½Éè¼Æ¡¢Ê©¹¤¡¢×°±¸ÖÊÁϲɹººÍ¹¤³Ì¼àÀíµÈÒªÒÀ·¨¶©Á¢ÌõÔ¼ £¬²¢Ã÷È·Çå¾²ÖÊÁ¿ÒªÇóÒÔ¼°Î¥Ô¼ÔðÈεÈ¡£

¸½Ô­ÎÄ£º

3

¹ú¼ÒÉú³¤Ë¢ÐÂί¹ØÓÚÔöÇ¿»ù´¡ÉèÊ©½¨Éè

ÏîÄ¿ÖÎÀí È·±£¹¤³ÌÇå¾²ÖÊÁ¿µÄ֪ͨ

·¢¸ÄͶ×ʹ桲2021¡³910ºÅ

¸÷Ê¡¡¢×ÔÖÎÇø¡¢Ö±Ï½Êм°ÍýÏëµ¥ÁÐÊС¢Ð½®Éú²ú½¨Éè±øÍÅÉú³¤Ë¢ÐÂί£º

½üÄêÀ´ £¬¸÷µØ·½Ò»Ö±ÔöÇ¿»ù´¡ÉèÊ©µÈÁìÓò½¨ÉèÏîÄ¿ÖÎÀí £¬¹¤³ÌÇå¾²ÖÊÁ¿Ë®Æ½Ò»Ö±Ìá¸ß¡£µ«ÈÔÓÐһЩÏîÄ¿ÖÎÀí²»ÑÏ £¬Ïà¹ØÖÎÀí»®¶¨Âäʵ²»µ½Î» £¬Ôì³É¹¤³ÌÖÊÁ¿Ï½µ¡¢Çå¾²Òþ»¼ÔöÌí¡£Îª½øÒ»²½ÔöÇ¿»ù´¡ÉèÊ©½¨ÉèÏîÄ¿ÖÎÀí £¬¼á³ÖÖÊÁ¿µÚÒ» £¬°ü¹ÜÈËÃñȺÖÚÉúÃü¹¤ÒµÇå¾² £¬ÏÖ¾ÍÓйØÊÂÏî֪ͨÈçÏ£º

Ò»¡¢ÔöÇ¿ÏîÄ¿ÉóºË°Ñ¹Ø

£¨Ò»£©¹æ·¶ÍÆÐÐÏîÄ¿ÉóÅú£¨Åú×¼¡¢±¸°¸£©³ÌÐò¡£ÑÏ¿áÆ¾Ö¤¡¶Õþ¸®Í¶×ÊÌõÀý¡·¡¶ÆóҵͶ×ÊÏîÄ¿Åú×¼ºÍ±¸°¸ÖÎÀíÌõÀý¡·µÈÓйػ®¶¨ £¬ÍÆÐÐͶ×ÊÏîÄ¿ÉóÅú£¨Åú×¼¡¢±¸°¸£©³ÌÐò¡£Õþ¸®Í¶×ÊÏîĿҪƾ֤¹ú¼ÒÓйػ®¶¨±¨ÅúÏîÄ¿½¨ÒéÊé¡¢¿ÉÐÐÐÔÑо¿±¨¸æ¡¢ÆðÔ´Éè¼Æ¡£ÆóҵͶ×ÊÏîĿҪƾ֤¡¶Õþ¸®Åú×¼µÄͶ×ÊÏîĿĿ¼¡·µÈÓйػ®¶¨ £¬ÍÆÐÐÅú×¼»ò±¸°¸ÊÖÐø¡£Î´°´»®¶¨ÍÆÐÐÉóÅú£¨Åú×¼¡¢±¸°¸£©³ÌÐò¡¢²»Çкϻ®¶¨µÄ½¨ÉèÌõ¼þµÄÏîÄ¿ £¬²»µÃ¿ª¹¤½¨Éè¡£

£¨¶þ£©ÔÚǰÆÚÊÂÇé½×¶Î½øÒ»²½ÔöÇ¿¹¤³ÌÖÊÁ¿ÖÎÀí¡£ÏîÄ¿µ¥Î»Ó¦µ±Ìá¸ßÏîÏÖÔÚÆÚÊÂÇéÖÊÁ¿ £¬È·±£ÏîÄ¿½¨ÒéÊé¡¢¿ÉÐÐÐÔÑо¿±¨¸æ¡¢ÆðÔ´Éè¼Æ¡¢ÏîÄ¿ÉêÇ뱨¸æµÈÎļþµÄÉî¶ÈµÖ´ï»®¶¨µÄÒªÇó¡£ÍýÏëѡַ½×¶ÎÒªÓÅ»¯¹¤³Ìѡַ¼Æ»® £¬Ö»¹Ü×èֹΣº¦½Ï´óµÄÃô¸ÐÇøÓò¡£¿ÉÐÐÐÔÑо¿±¨¸æÒª¶ÔÉæ¼°¹¤³ÌÇå¾²ÖÊÁ¿µÄÖØ´óÎÊÌâ¾ÙÐÐÉîÈëÆÊÎö¡¢ÆÀ¼Û £¬Ìá³öÓ¦¶Ô¼Æ»®¡£ÆðÔ´Éè¼ÆÒªÑÏ¿áÖ´Ðй¤³Ì½¨ÉèÇ¿ÖÆÐÔ±ê×¼ £¬Ìá³öÇå¾²ÖÊÁ¿·À»¤²½·¥ £¬²¢¶ÔÊ©¹¤¼Æ»®Ìá³öÏìÓ¦ÒªÇó¡£

£¨Èý£©Ñϰѳ¬¸ß²ãÐÞ½¨Éó²é¹Ø¡£ÑÏ¿áÖ´ÐС¶×¡·¿ºÍ³ÇÏ罨É貿¡¢¹ú¼ÒÉú³¤Ë¢ÐÂί¹ØÓÚ½øÒ»²½ÔöÇ¿¶¼»áÓëÐÞ½¨·çòÖÎÀíµÄ֪ͨ¡· £¬°Ñ³¬¸ÅÂÔÁ¿¹«ÖÚÐÞ½¨¡¢³¬¸ß²ãÐÞ½¨ºÍÖØµãµØ¶ÎÐÞ½¨×÷Ϊ¶¼»áÖØ´óÐÞ½¨ÏîÄ¿¾ÙÐÐÖÎÀí¡£ÆäÖÐ £¬¶Ô100Ã×ÒÔÉÏÐÞ½¨Ó¦ÑÏ¿áÖ´Ðг¬Ï޸߲ãÐÞ½¨¹¤³Ì¿¹ÕðÉè·ÀÉóÅúÖÆ¶È £¬Óë¶¼»á¹æÄ£¡¢¿Õ¼ä±ê×¼ÏàÏàÒË £¬ÓëÏû·À¾ÈÔ®ÄÜÁ¦ÏàÆ¥Å䣻ÑÏ¿áÏÞÖÆÐ½¨250Ã×ÒÔÉÏÐÞ½¨ £¬È·Ð轨ÉèµÄ £¬ÒªÍŽáÏû·ÀµÈרÌâÂÛÖ¤¾ÙÐÐÐÞ½¨¼Æ»®Éó²é £¬²¢±¨×¡·¿³ÇÏ罨É貿±¸°¸£»²»µÃн¨500Ã×ÒÔÉϳ¬¸ß²ãÐÞ½¨¡£

£¨ËÄ£©ÂäʵÏîÄ¿¾öÒé×ÉѯÆÀ¹ÀÖÆ¶È¡£ÏîÄ¿ÉóÅú£¨Åú×¼£©²¿·ÖÔÚÉóÅú£¨Åú×¼£©ÏîĿʱƾ֤Óйػ®¶¨Ó¦Î¯ÍÐ×ÉѯÆÀ¹ÀµÄ £¬±ØÐèÏÈÍê³ÉίÍÐ×ÉѯÆÀ¹À³ÌÐò £¬ÔÙ×÷³öÉóÅú£¨Åú×¼£©¾öÒé¡£ÆÀ¹À»ú¹¹ÒªÔöÇ¿¶Ô¹¤³ÌÇå¾²ÖÊÁ¿µÄÆÀ¹À £¬¶Ô³ö¾ßµÄÆÀ¹ÀÂÛÖ¤Òâ¼û¼ç¸ºÔðÈÎ £¬Í¶×ÊÖ÷¹Ü²¿·ÖÒªÔöÇ¿ÆÀ¹ÀÖÊÁ¿ÆÀ¼ÛÖÎÀí¡£

¶þ¡¢ÑÏ¿áÖ´ÐÐÏîÄ¿ÖÎÀíÖÆ¶ÈºÍ³ÌÐò

£¨Ò»£©ÑÏ¿áÂäʵ¡°ÏîÄ¿ËÄÖÆ¡±¡£ÂäʵÏîÄ¿·¨ÈËÔðÈÎÖÆ £¬ÏîÄ¿µ¥Î»ºÍ·¨¶¨´ú±íÈ˶ÔÏîÄ¿½¨ÉèµÄÇå¾²ÖÊÁ¿¸º×ÜÔð¡£ÂäʵÕбêͶ±êÖÆ £¬Æ¾Ö¤¡¶ÕбêͶ±ê·¨¡·¡¶±ØÐèÕбêµÄ¹¤³ÌÏîÄ¿»®¶¨¡·¡¶±ØÐèÕбêµÄ»ù´¡ÉèÊ©ºÍ¹«ÓÃÊÂÒµÏîÄ¿¹æÄ£»®¶¨¡·µÈÒªÇó×öºÃÏîÄ¿ÕÐͶ±êÊÂÇé £¬²¢½«Ç¿ÖÆÐÔÇå¾²ÖÊÁ¿±ê×¼µÈ×÷ΪÕбêÎļþµÄʵÖÊÐÔÒªÇóºÍÌõ¼þ¡£Âäʵ¹¤³Ì¼àÀíÖÆ £¬¼àÀíµ¥Î»ÒªÈÏÕæÍÆÐмàÀíÖ°Ôð £¬ÌØÊâÒªÔöÇ¿¶ÔÒªº¦¹¤Ðò¡¢Ö÷Òª²¿Î»ºÍÒþ²Ø¹¤³ÌµÄ¼àÊÓ¼ì²é¡£ÂäʵÌõÔ¼ÖÎÀíÖÆ £¬½¨É蹤³ÌµÄ¿±Ì½Éè¼Æ¡¢Ê©¹¤¡¢×°±¸ÖÊÁϲɹººÍ¹¤³Ì¼àÀíµÈÒªÒÀ·¨¶©Á¢ÌõÔ¼ £¬²¢Ã÷È·Çå¾²ÖÊÁ¿ÒªÇóÒÔ¼°Î¥Ô¼ÔðÈεÈ¡£

£¨¶þ£©¿ÆÑ§È·¶¨²¢ÑÏ¿áÖ´ÐкÏÀí½¨É蹤ÆÚ¡£Æ¾Ö¤¹ú¼ÒÓйػ®¶¨ £¬ÔÚ³ä·ÖÆÀ¹ÀÂÛÖ¤µÄ»ù´¡ÉÏ¿ÆÑ§È·¶¨ºÏÀí½¨É蹤ÆÚ £¬±ÜÃâ±ß¿±Ì½¡¢±ßÉè¼Æ¡¢±ßÊ©¹¤¡£ÑÏ¿áÖ´Ðн¨É蹤ÆÚ £¬Èκε¥Î»ºÍСÎÒ˽¼Ò²»µÃ²»·¨¸ÉÔ¤¡¢í§ÒâѹËõºÏÀí¹¤ÆÚ¡£È·Ðèµ÷½â¹¤ÆÚµÄ £¬±ØÐè¾­Óɳä·ÖÂÛÖ¤ £¬²¢½ÓÄÉÏìÓ¦²½·¥ £¬Í¨¹ýÓÅ»¯Ê©¹¤×éÖ¯µÈ £¬È·±£¹¤³ÌÇå¾²ÖÊÁ¿¡£

£¨Èý£©ÑϿṤ³ÌÔì¼ÛºÍ½¨Éè×ʽðÖÎÀí¡£ÏîÄ¿ÕбêͶ±êÈ·¶¨µÄÖбê¼ÛǮҪÌåÏÖºÏÀíÔì¼ÛÒªÇó £¬¶Å¾øÔì¼Û¹ýµÍ´øÀ´µÄÇå¾²ÖÊÁ¿ÎÊÌâ¡£Õþ¸®Í¶×ÊÏîÄ¿ËùÐè×ʽðÓ¦µ±Æ¾Ö¤¹ú¼ÒÓйػ®¶¨È·±£Âäʵµ½Î» £¬²»µÃÓÉÊ©¹¤µ¥Î»µæ×ʽ¨Éè £¬²»µÃËæÒâËõ¼õÕþ¸®Í¶×ÊÍýÏëÃ÷È·µÄͶ×ʹæÄ£¡£ÑϽû×ªÒÆ¡¢ÇÖÕ¼¡¢Å²ÓÃÕþ¸®Í¶×Ê×ʽð¡£

£¨ËÄ£©ÑÏ¿á×éÖ¯ÏîÄ¿Í깤ÑéÊÕ¡£ÏîÄ¿½¨³Éºó £¬Ó¦µ±Æ¾Ö¤¹ú¼ÒÓйػ®¶¨×éÖ¯Í깤ÑéÊÕ £¬½«¹¤³ÌÖÊÁ¿×÷ΪÍ깤ÑéÊÕµÄÖ÷ÒªÄÚÈÝ¡£¹¤³ÌÖÊÁ¿µÖ´ï»®¶¨ÒªÇóµÄ £¬·½¿Éͨ¹ýÍ깤ÑéÊÕ£»¹¤³ÌÖÊÁ¿Î´µÖ´ïÒªÇóµÄҪʵʱÕû¸Ä £¬Ö±ÖÁÇкϹ¤³ÌÖÊÁ¿Ïà¹ØÑéÊÕ±ê×¼ºó £¬·½¿É½»¸¶Ê¹Óá£

£¨Î壩ÑÏ¿á×öºÃÏîÄ¿µµ°¸ÊÂÇé¡£´ß´ÙÏîÄ¿µ¥Î»Æ¾Ö¤¹ú¼ÒÓйػ®¶¨ÔöÇ¿ÏîÄ¿µµ°¸ÖÎÀí £¬×öºÃÏîÄ¿ÉóÅú¡¢ÊµÑé¡¢Í깤ÑéÊյȸ÷»·½ÚÓйØÎļþ×ÊÁϵÄÍøÂç¡¢ÕûÀí¡¢¹éµµ¡¢Òƽ»µÈÊÂÇé £¬È·±£×ÊÁÏÎÞȱʧÒÅ©¡£

Èý¡¢ÔöÇ¿ÏîĿʵÑéÊÂÖÐʺóî¿Ïµ

£¨Ò»£©ÔöǿͶ×ʹæÔòÖ´·¨¡£Ç¿»¯¡¶Õþ¸®Í¶×ÊÌõÀý¡·¡¶ÆóҵͶ×ÊÏîÄ¿Åú×¼ºÍ±¸°¸ÖÎÀíÌõÀý¡·ÖƶÈÖ´ÐÐ £¬ÔöÇ¿¶ÔÍâµØÇøÍ¶×ÊÏîÄ¿ÌØÊâÊDZ¸°¸ÀàÏîÄ¿µÄÊÂÖÐʺóî¿Ïµ £¬½«ÏîÄ¿ÊÇ·ñƾ֤ÉóÅú£¨Åú×¼¡¢±¸°¸£©µÄÏîÄ¿½¨ÉèËùÔÚ¡¢½¨Éè¹æÄ£¡¢½¨ÉèÄÚÈݵȾÙÐн¨Éè×÷ΪºË²éÖØµã¡£

£¨¶þ£©ÔöÇ¿ÖÐÑëÔ¤ËãÄÚͶ×ÊÏîÄ¿î¿Ïµ¡£ÖÐÑëÔ¤ËãÄÚͶ×ÊÏîÄ¿µÄÒ»Ñùƽ³£î¿ÏµÖ±½ÓÔðÈε¥Î»¶ÔÏîÄ¿µ¥Î»¿ªÕ¹°´ÆÚ»òδ±ØÆÚ¼ì²é £¬Ò»Ñùƽ³£î¿ÏµÖ±½ÓÔðÈε¥Î»ÖеÄî¿ÏµÔðÈÎÈË¡°Èýµ½ÏÖ³¡¡± £¬ÒÔ¼°¸÷¼¶Éú³¤Ë¢Ð²¿·Ö×éÖ¯¿ªÕ¹ÖÐÑëÔ¤ËãÄÚͶ×ÊÏîÄ¿ÊÂÖÐʺóî¿Ïµ £¬¾ùÒª½«¹¤³ÌÇå¾²ÖÊÁ¿×÷ΪÖ÷Òªî¿ÏµÄÚÈÝ £¬¹ØÓÚ·¢Ã÷µÄ¹¤³ÌÇå¾²ÖÊÁ¿ÎÊÌâҪʵʱÕû¸Äµ½Î»¡£µØ·½°²ÅŵÄÕþ¸®Í¶×ÊÒ²Òª²ÎÕÕÉÏÊöÒªÇóÔöÇ¿¹¤³ÌÇå¾²ÖÊÁ¿î¿Ïµ¡£

£¨Èý£©Ê©Õ¹É󼯡¢¶½²éµÈ¼àÊÓ×÷Óá£Æð¾¢ÅäºÏ¹ØÓÚ»ù´¡ÉèÊ©½¨ÉèÏîÄ¿ºÍÕþ¸®Í¶×ÊÖÎÀíµÄÉ󼯡¢¶½²éµÈ¡£¶Ô·¢Ã÷µÄ¹¤³ÌÇå¾²ÖÊÁ¿µÈÎÊÌâ £¬Òª´ß´ÙÓйصط½ºÍµ¥Î»ÏÞÆÚ¾ÙÐÐÕû¸Ä¡£

£¨ËÄ£©ÔöÇ¿Éç»á¼àÊÓ¡£Æ¾Ö¤Óйػ®¶¨×öºÃ»ù´¡ÉèÊ©½¨ÉèÏîÄ¿ÐÅÏ¢¹ûÕæºÍÊ©¹¤ÏÖ³¡¹«Ê¾ £¬Æð¾¢½ÓÊÜÉç»á¼àÊÓ¡£¶ÔÓйص¥Î»¡¢Ð¡ÎÒ˽¼ÒºÍÐÂÎÅýÌå·´Ó¦µÄ¹¤³ÌÇå¾²ÖÊÁ¿ÎÊÌâ £¬Òª°´»®¶¨ÈÏÕæºË²é´¦Öóͷ£¡£

ËÄ¡¢Ç¿»¯¹¤³ÌÇå¾²ÖÊÁ¿ÎÊÌâ³Í½äÎÊÔð

£¨Ò»£©ÔöÇ¿Çå¾²ÖÊÁ¿Ê¹ʳͽäÎÊÔð¡£»ù´¡ÉèÊ©½¨ÉèÏîÄ¿±¬·¢ÖØ´óÇå¾²ÖÊÁ¿ÊÂ¹ÊµÄ £¬ÒªÆ¾Ö¤¹ú¼ÒÓйػ®¶¨ £¬ÓÉÓйز¿·ÖÒÀ·¨×·¾¿ÏîÄ¿µ¥Î»¡¢î¿ÏµÔðÈε¥Î»ºÍ¿±Ì½Éè¼Æ¡¢Ê©¹¤¡¢¼àÀíµÈµ¥Î»ÒÔ¼°Ïà¹ØÖ°Ô±µÄÖ´·¨ÔðÈΡ£

£¨¶þ£©ÔöÇ¿ÖÐÑëÔ¤ËãÄÚͶ×ÊÏîÄ¿¹¤³ÌÖÊÁ¿ÎÊÌâ³Í½äÎÊÔð¡£¹ØÓÚ¹¤³ÌÖÊÁ¿±£´æÖØ´óÎÊÌâµÄÖÐÑëÔ¤ËãÄÚͶ×ÊÏîÄ¿ £¬³ýÒÀ·¨×·¾¿Ïà¹Øµ¥Î»ºÍÖ°Ô±µÄÖ´·¨ÔðÈÎÍâ £¬¸÷¼¶Éú³¤Ë¢Ð²¿·Ö»¹Ó¦Æ¾Ö¤¡¶Õþ¸®Í¶×ÊÌõÀý¡·¡¶ÖÐÑëÔ¤ËãÄÚͶ×ʽòÌùºÍÌùÏ¢ÏîÄ¿ÖÎÀí²½·¥¡·¡¶ÖÐÑëÔ¤ËãÄÚÖ±½ÓͶ×ÊÏîÄ¿ÖÎÀí²½·¥¡·µÈÓйػ®¶¨ £¬½ÓÄÉת´ïÆ·ÆÀ¡¢×èÖ¹²¦¸¶°²ÅÅÖÐÑëÔ¤ËãÄÚͶ×Ê¡¢ÔÚһ׼ʱÆÚºÍ¹æÄ£ÄÚ²»ÔÙÊÜÀí¸ÃÏîÄ¿µ¥Î»×ʽðÉêÇ뱨¸æ¡¢½«Ïà¹ØÐÅÏ¢ÄÉÈëÌìÏÂÐÅÓÃÐÅÏ¢¹²ÏíÆ½Ì¨ÊµÑéÍŽá³Í½äµÈ²½·¥ £¬¶ÔÏà¹Øµ¥Î»ºÍÖ°Ô±ÓèÒԳͽä¡£

¸÷¼¶Éú³¤Ë¢Ð²¿·ÖÒª¸ß¶ÈÖØÊÓ»ù´¡ÉèÊ©½¨ÉèÏîÄ¿Çå¾²ÖÊÁ¿ÊÂÇé £¬ÒÔ¶ÔÈËÃñȺÖڸ߶ÈÈÏÕæµÄ̬¶È £¬ÔöÇ¿×éÖ¯Ïòµ¼ £¬¼Ó´óÊÂÇéÁ¦¶È £¬²ã²ãѹʵÔðÈÎ £¬ÇÐʵÔöÇ¿»ù´¡ÉèÊ©½¨ÉèÏîÄ¿ÖÎÀí £¬Ò»Ö±Ìá¸ß»ù´¡ÉèÊ©¹¤³ÌÖÊÁ¿ £¬È·±£¹¤³ÌÇå¾²¡£

±¾Í¨Öª×ÔÓ¡·¢Ö®ÈÕÆðÊ©ÐС£

¹ú¼ÒÉú³¤Ë¢ÐÂί
2021Äê6ÔÂ19ÈÕ

ÍøÕ¾µØÍ¼